咨询热线: 18225968333
联系我们Contact us
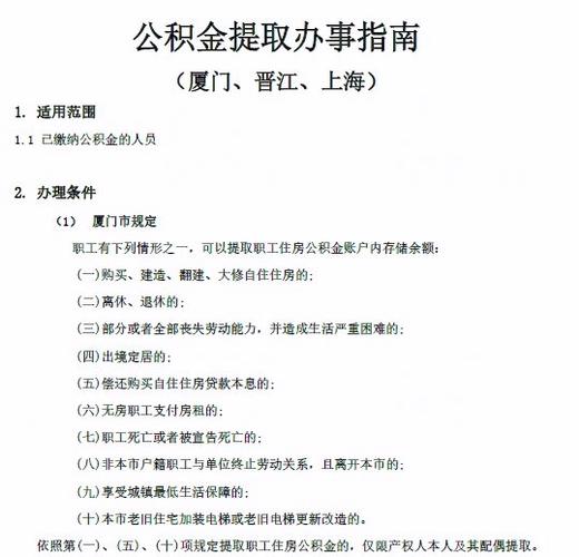
全国咨询热线18225968333

公积金提取代办

公司地址:上海华能联合大厦

联系电话:13065553707

贵州常见问题

贵州离职证明提取公积金_公积金提取流程_在职离职提取条件

发布时间:2026-04-16 01:22:47

离职证明提取公积金

公积金咋提取?在职/离职/有无房都能办,分情况教你

前几天帮表姐处理公积金提取的事,她刚离职想把公积金取出来应急,翻了半天攻略还没弄明白——有人说离职就能全取,有人说必须封存半年,还有人说无房才能提。最后我帮她查了2024年最新政策,发现其实没那么复杂,只要根据自己的情况选对方式,线上就能操作,3天就到账了。现在很多人交了好几年公积金,却不知道怎么提、啥时候能提,其实不同状态(在职、离职)、不同需求(有房、无房),提取流程和条件完全不一样,今天就把这些情况拆清楚,大家对照着就能办。

离职证明提取公积金

先跟大家说个大前提:2024年全国大部分城市都已经开通了公积金线上提取渠道,比如通过当地公积金APP、支付宝/微信的“市民中心”,不用再跑线下网点,只有少数特殊情况才需要带材料去现场。而且提取条件比以前宽松多了,比如之前离职提取要封存6个月,现在不少城市缩短到3个月,部分城市甚至离职后只要办理了封存就能提(数据来源:2024年住建部发布的《全国住房公积金2024年服务优化要点》)。不过具体到“能提多少、需要啥材料”,还是得看你的实际情况,咱们分三类说最清楚。

第一类是“在职状态”的人,主要分“有房”和“无房”两种情况。有房的朋友,要是正在还房贷(商业贷、公积金贷都行),可以每年提一次,用来还房贷本金或利息,提取金额不能超过当年的还款总额。比如你今年房贷还了5万元,就能提5万元,需要准备购房合同、房贷合同、最近1个月的还款明细,在公积金APP上填完信息上传材料,一般1-3个工作日到账。要是房子已经买了好几年离职证明提取公积金,没有房贷了,部分城市支持“装修提取”或“物业费提取”,比如北京、上海允许每年提取一定金额用来交物业费,提取额度通常不超过当年实际交的物业费,需要准备房产证和物业费发票。

无房的在职朋友,在很多城市可以申请“租房提取”,不用再提供租房合同和发票(2024年很多城市取消了这项要求),只要在APP上填写无房承诺,就能提取。提取额度每个城市不一样,比如广州每月最高能提1800元,杭州每月最高能提2000元,按季度或半年提取一次。我同事小王就是无房在职,每个季度在支付宝上提一次,3天左右就到账,用来补贴房租,特别方便。

离职证明提取公积金

第二类是“离职状态”的人离职证明提取公积金,也分两种情况:一种是“离职后暂时不找工作”,另一种是“离职后去外地工作”。离职后暂时不找工作的朋友,需要等公积金账户封存满一定时间(大部分城市是3个月,少数城市是6个月),就能全额提取账户里的钱,包括自己交的和公司交的部分。需要准备身份证和离职证明,在原工作地的公积金APP上申请,比如你之前在深圳工作,离职后回了老家,直接在“深圳公积金”APP上提交申请就行,不用再跑深圳。

要是离职后去外地工作,并且在新城市交了公积金,可以办理“异地转移”,把原城市的公积金转到新账户里,不用提取出来,这样缴费年限能连续算,以后买房贷款额度更高。转移流程也很简单,在新城市的公积金APP上找到“异地转移接续”功能,填写原工作地的公积金账户信息,系统会自动对接,大概10个工作日就能转完,不用两边跑。我表哥去年从成都离职去了苏州,就是这么转的,全程线上操作,没跑一趟线下。

第三类是“特殊情况”,比如退休、大病医疗。退休的朋友,只要办理了退休手续,就能一次性全额提取公积金账户里的所有钱,没有金额限制离职证明提取公积金,需要准备身份证和退休证,在APP上提交申请,最快当天就能到账。要是家里有人得了大病(比如癌症、尿毒症等,具体病种以当地公积金中心公布的为准),可以提取公积金用来支付医疗费用,提取金额不能超过实际花的医疗费,需要准备病历、医疗费用发票、亲属关系证明(要是给家人提取的话),这部分需要线下提交材料,建议提前打公积金热线12329问清楚需要带哪些东西,避免跑冤枉路。

这里要提醒大家两个容易踩的坑:一是提取时要选对“提取原因”,比如明明是租房提取,却选了“房贷提取”,材料不对就会被驳回;二是不要相信“代提公积金”的中介,很多中介说能帮你“违规提取”,其实是骗钱的,而且违规提取会影响以后的公积金贷款,得不偿失。2024年政策已经很宽松了,自己按流程操作完全能办,没必要找中介。

离职证明提取公积金

其实公积金是咱们自己交的钱,该提的时候就提,不用一直放着。不管是在职还是离职,有房还是无房,只要找对适合自己的方式,操作起来都很简单。现在很多城市还在优化流程,以后提取会更方便,大家可以多关注当地公积金中心的公告,及时了解最新政策。

你有没有提取过公积金?是哪种情况?或者你还有没弄明白的地方,都可以在评论区说,咱们一起交流怎么顺利提取。

我是林汐,我每天会分享社保以及养老金知识。感谢大家的喜欢,咱们明天见

在线客服
联系方式

热线电话

18225968333

上班时间

周一到周五

公司电话

13065553707

二维码
线